首页 | 走进鑫安众诚 | 新闻中心 | 营销中心 | 众诚俱乐部 | 客户关怀 | 人力资源 | 联系我们
捷达Jetta  新宝来New Bora  高尔夫Glof  全新速腾  全新迈腾  CC
 新闻活动
加入乌海市鑫安一汽大众4S店...
高工资 高福利 高待遇
高新诚聘 机不可失
九月你好!
招聘启示,看过来!!
一汽大众邀请函 诚邀各位好...
即将三十的你VS已经三十的你
我们老板看上你了!
你护我平安,我护你前行
“探境至远方”自驾游活动—...
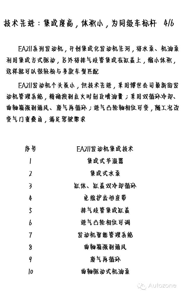
  捷达EA211发动机6大优势
捷达EA211发动机6大优势

捷达EA211发动机6大优势

声明:如有侵犯版权请及时联系我们,我们将在24小时内删除。




 

Copyright @ 2011 xinanqm.com All rights reserved. 乌海市鑫安众诚汽贸有限公司 版权所有
销售热线:0473—6105601 服务热线:0473-6105666 预约热线:0473-6105612
地址:乌海市海勃湾区林荫大道与沃野路交汇处 技术支持:亿寻科技 蒙ICP备11001537号