机油对于汽车的重要程度不用多说车主也非常了解,机油分为合成机油(全合成与半合成)、矿物油和“假机油”,车主往往只知道到一定时间就给汽车做保养换机油,但并不知道自己所加的机油到底对爱车造成了什么影响,是延长了车辆的寿命呢还是缩短了其寿命,其实延长和缩短寿命都与机油有很大的关系,下面看几幅图,比较一下不同的机油对发动机造成了什么影响。
图1 长期使用全合成的发动机内部)

(图2 使用“假机油”导致的发动机严重积炭(包括长期不保养))

(图3 长期使用矿物油的发动机内部)
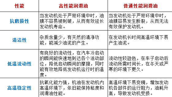
从上面三张图不难看出,合成机油对发动机内部影响并不大,内部也表现清洁,矿物油表现差很多积碳产生,“假机油”就更不用说了。合成机油的性能表现不错,一款润滑油要想称得上“高性能”,至少需要衡量它在抗磨损性、清洁性、低温流动性和高温稳定性这四个方面的表现。在这些指标上表现都比较好的润滑油,可以认为是符合主题“高性能润滑油”的标准。矿物油适用范围有限,必然也会被市场所淘汰。
前面提到了假机油,很多人纳闷,假机油到底是怎么来的?其实有的是经过回收废油经处理然后灌装发售,有的是单纯的基础油混合,不添加任何的添加剂,还有的是低档油充高档油去蒙骗消费者。
那到底假机油的危害有多大呢?这里简单说一下,首先润滑效果差、磨损加剧、油耗增加。其次散热不良、积碳严重、减少发动机寿命。最后排放增加、机油消耗加快、发动机锈蚀严重、发动机磨损加剧等,并随之继发一系列的后遗症,所以车主们一定要擦亮自己的眼睛,买机油也一定要到正规的门店购买,以防被骗!
最后大家难免还在纠结什么时候换机油合适,小编建议您按照如下标准更换:
矿物油:5000公里或1年更换一次
半合成:7500公里或1年更换一次
全合成:10000公里或1年更换一次
注:以先到者为准;涡轮发动机必须使用合成机油。
免责声明部分文章来源于互联网及其他公众平台,内容仅供读者参考,不确保文章的准确性,如有侵犯版权请告知,我们将在24小时内删除!
|